2025 年 11 月人大附中初二物理期中试卷正式曝光!试卷紧扣课标与中考趋势,既检测知识掌握度,又锤炼科学思维,是初二学生查漏补缺、适配新考情的优质参考素材。同时五六年级学生想要提前学习,可以参考。跟北京小升初信息网一起来看看吧。











声明:本文来源网络,由北京小升初信息网站团队排版编辑,若有侵权,请联系管理员删除。
2025年小升初招生调整多,新1-6年级的家长想掌握升学政策、了解招生变动带来的新机会,关注公众号【在京家长帮】,与众多家长共同进步!
扫描下方二维码,关注官方公众号
在京家长帮

热搜内容
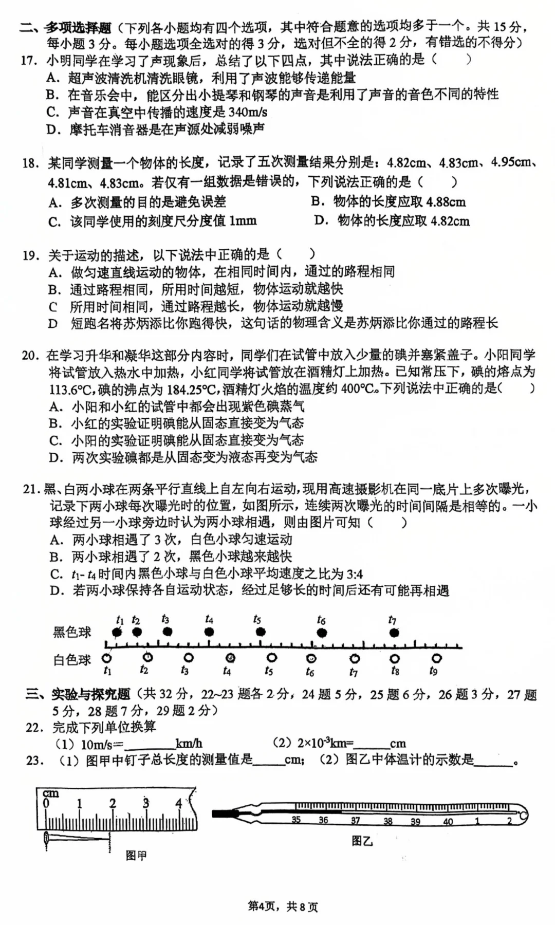
在京家长帮