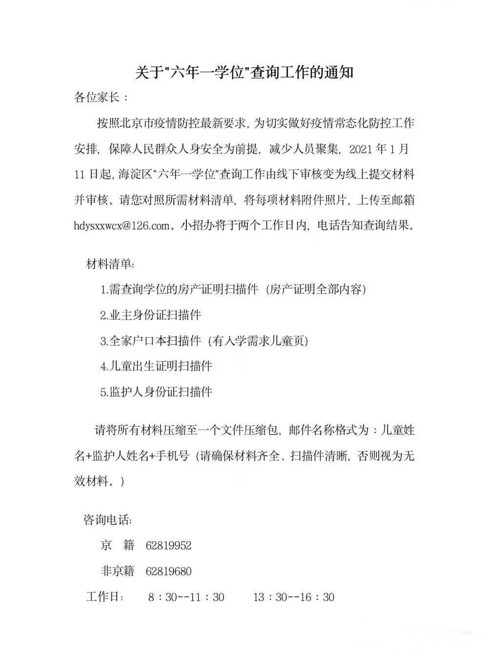
海淀区 “六年一学位” 政策与入学资格直接挂钩,家长购房或租房前务必核查房产学位占用情况。目前主要通过线上邮箱提交材料查询,需准备房产证、业主及监护人身份证、户口本等扫描件,跟北京小升初信息网一起来看看具体情况。

声明:本文来源网络,由北京小升初信息网站团队排版编辑,若有侵权,请联系管理员删除。
2025年小升初招生调整多,新1-6年级的家长想掌握升学政策、了解招生变动带来的新机会,关注公众号【在京家长帮】,与众多家长共同进步!
扫描下方二维码,关注官方公众号
在京家长帮

热搜内容
在京家长帮