今年八中八少八素有所扩招,共录取2少3素。 北京小升初信息网为大家汇总了2025年八少八素招生时间安排、报名条件、招生流程等信息,为备考八少八素的学生以及家长提供参考,一起来看看吧!
2025年八少八素时间安排

2025八少八素招生流程

2025八少八素全流程一览
一、网上报名(7月9日-7月11日)
应该同时具备以下三个条件:
1.北京市户籍
2.西城区学籍
3.出生日期在2013年9月1日(含)至2015年8月31日(含)之间
报名甄别网站:https://www.bjno8ms.cn
北京八中官网:https://www.no8ms.bj.cn
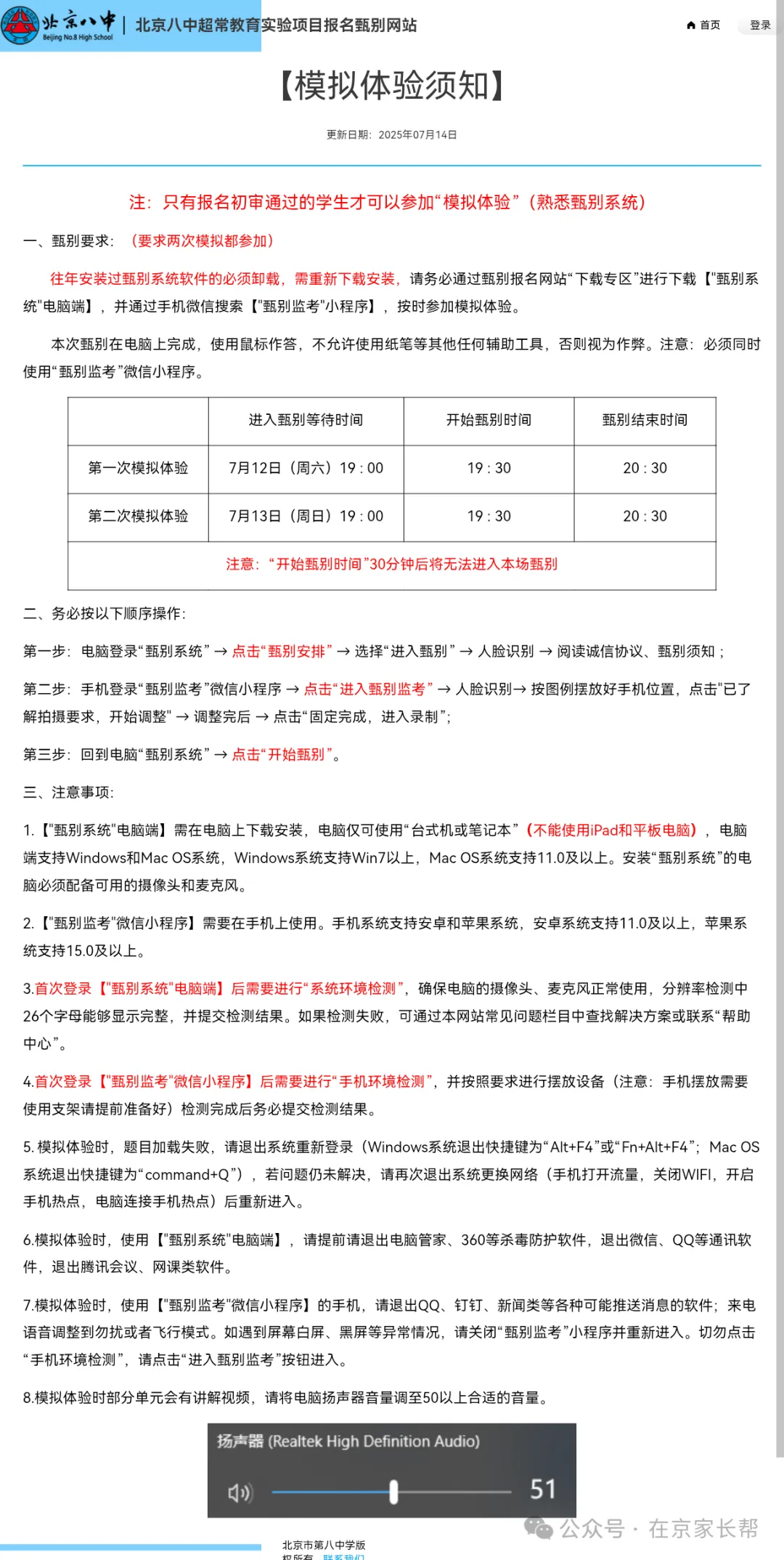
二、第一次模拟体验(7月12日)
*只有报名初审通过的学生才可以参加“模拟体验”(熟悉甄别系统)

三、第二次模拟体验(7月13日)
两次模拟体验都必须参加
四、正式初选(7月15日)
今年初试测试共分四个单元,除逻辑推理测试以外,新增专注力测试。总答题时间36分钟。其中第一单元(身高和体重基本问题) 与第四单元(家庭性格测试) 不计入成绩,其余为核心考查内容。
➤第一单元:基本信息填写(限时1分钟)
一共2道填空题,需要通过屏幕数字键盘填写身高、体重。这里有一个小坑,体重单位是公斤,不少孩子给自己增重了。虽然官方说无对错之分,但是八中选拔也很看重体育,不知道会不会有孩子因此落选。

➤第二单元:专注力测试(限时7分钟,分2部分)
第一部分:复合干扰(3分30秒)
题目数量不限,对应心理学双耳分听范式,即注意力中的复合干扰,同时考查图形识别能力。
测试时会听到一高一低两个声音连续出现。当有连续两个相同的声音出现时,即为声音目标,需要快速用鼠标左健点击屏幕下方的按钮。测试需要高度专注,手眼耳脑协调,画面和声音兼顾,出现符合条件的就点击。

第二部分:短时记忆测试(3分30秒)
题目数量不限,对应心理测试2back。即给你一串连续的刺激,任务是判断当前刺激是否与“n步之前”的那个刺激相同。犯错的次数越少,答对的次数越高,记忆力就越好。

➤第三单元:逻辑推理能力测试
第一部分:图形推理(10分钟)
共32道题。选最适合的图形填 “问号处”,主要考察识别模式、理解抽象概念的能力。评估逻辑思维能力和解决问题的能力。

第二部分:立体展开图(5分钟)
共32道题。需要想象平面图形折叠为立方体后,判断两个箭头是否相邻。主要考察空间想象能力。

第三部分:类比推理(5分钟)
共32道题。需要从四个选项中选“?”处词语,使等式成立。即从两个事物或概念之间的相似关系中推断出其他事物或概念之间关系。

➤第四单元:性格测试(限时8分钟,共61道题)
根据句子描述的内容选择符合自己的情况,也可能不符合。选项没有对错之分,根据自己的实际情况做出真实的回答即可。

五、正式复选(7月17日)
收到初选通过通知的同学按照通知要求参与正式复选。今年复试测试共三个单元,新增DNA检验、解绳结,最后一单元是熟悉的图形推理。总答题时间35分钟。

➤第一单元:DNA检验
测试时间5分钟,共75题。没有什么技术难度,就是题量大,很多孩子反映做不完。题目需要孩子快速记住规则,分析配对做出判断,最后给出结论。
这套题目既考验工作记忆能力,也考察了逻辑反应速度,可以说是升级版808测试。

➤第二单元:解绳结
测试时间15分钟。需要通过想象拉伸、调整交叉,将绳结展开为无结的环。
这类型题可以说是对拓扑思维的考察,包括空间模拟、逻辑判断以及专注归纳等数理核心潜力。

➤第三单元:图形推理
测试时间15分钟。八中这次以ai大模型对话的形式为壳,把图推测验融进去。非常有创意,很有想法,也有趣味性。
题目把古文字符当图形素材,看古文字符在变换里如何变化,先找出例如转了多少度、是不是镜像、哪个部件变了的规律,再用这规律猜下一个字符。
其实本质还是图形规律题的复杂版。考察空间感知能力、逻辑推理能力、记忆的协同能力以及类比迁移的学习能力。

六、体检、参加家长会(7月20日)
试读需要学生到学校住宿,住宿需要提前做好体检。2025体检、家长会通知内容如下:
1、体检通知
请务必于7月19日(周六)早上安排孩子空腹到二级以上医院进行体检,拿到体检报告,并于7月20日(周日)下午13:30家长会时将体检报告带到学校上交。
体检项目包括:普通内科(心脏、肺脏、肝脾和脉搏)、普通外科(四肢、脊柱和皮肤)、血常规、尿常规、心电图及肝功。
2、家长会通知
请于7月20日(周日)下午13:30到北京市第八中学京西校区参加家长会(注意:一位家长参加,不带孩子),从学校西园东门进入。
学校地址:门头沟区永定镇玉带西街15号。
停车建议:东西两个校园北侧路侧或西园南侧马路对面尚辰地面停车场。
参会携带:
1、打印“试读通知单”,作为入校凭证;
2、户口本原件;
3、带照片的北京市中小学生学生卡或北京通;
4、体检报告;
5、填写好的“肺结核筛查表”(需打印签字);
6、填写好的“承诺书”(需打印签字);
7、试读期间需要住宿、在校就餐,餐费为350元。请通过扫描下方二维码在线缴费,缴费日期:7月19日(周六)早10:00至7月20日(周日)下午17:00。
七、八少八素试读(7月21日-7月25日)
今年的八少八素试读在八中京西校区,共480人。7月21日到7月25日,共5天。上午学习,下午体能,晚上作业,最后一天上午大考。共涉及6门学科的学习和测试,其中物理和化学是高中知识,难度比较大。各科内容如下:
1.语文:
文言文《晚游六桥待月记》理解和背默,现代文阅读,作文(还有听曲子写作)。日记4篇:《和家人相处的生活事件》、《我薄弱的学科》、《我的主动探索之旅》、《八中收获》
2.数学:
几何为主,涉及内错角、同旁内角、角平分线、垂线、证明题、牛吃草、逻辑推理,小奥难度
3.英语:
纯英文教学,看科普文英文视频和文章后答题,完形填空,阅读理解,写作,语法,词汇,经典题型都有涉及
4.化学:
对称分子结构,烷烃类化合物,共价键,有机化学,离子反应,化学考同分异构结构体
5.物理:
多普勒公式,声学相关(音色频率声速)
6.体育:
50*8,实心球,协作抛球数字传声
八、录取通知(7月28日)
通知如下:

今年西城入营10个班的学生,有所扩招,录取的少儿班新生在本部就读,素质班新生在四存校区就读,高年级到本部就读。共录取2少3素。
门头沟入营2个班,不参与八少八素,录取到八中京西校区。
*以上内容为2025年八少八素流程来源于群内热心家长反馈,仅供参考,如有疑问欢迎私信沟通!
声明:本文由北京小升初信息网原创,转载请先联系管理员取得授权。
2025年小升初招生调整多,新1-6年级的家长想掌握升学政策、了解招生变动带来的新机会,关注公众号【在京家长帮】,与众多家长共同进步!
扫描下方二维码,关注官方公众号
在京家长帮

热搜内容
在京家长帮