1月29日,2026年丰台优才领航项目启动会正式举办,来自丰台区12所中学的22名优秀学生接过“科研登机牌”,将在未来一年里,走进清华大学、北京大学等顶尖高校实验室,在高校专家的全程指导下开展课题研究,开启一场沉浸式的科研创新实践。
全维度选拔:不止看智力,更重综合素养
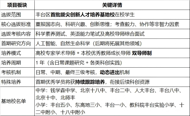
此次优才领航项目面向丰台区拔尖创新人才培养基地校开放申报,选拔标准既关注学生的科研兴趣、创新思维,也着重考察报国志向、毅力、协作能力等非智力因素。“我们希望选出的是既有科研潜力,又有综合素养的‘未来创新者’。”丰台区教委创新人才发展中心主任孙震介绍,这种全维度选拔机制,是为了培养更具发展后劲的科技后备人才。
双导师+真课题:让中学生深度参与科研全流程
与传统的“短期体验式”活动不同,本次项目实现了“系统化育苗”的升级:
高校学术导师:由10位高校教授担任,带领学生深度参与人工智能、自然生命科学领域的真实科研课题,从选题、实验到论文撰写,完整经历科研全流程,同步接受科研方法与学术规范的专业训练。
中学成长导师:由学生所在学校的优秀教师担任,负责日常科研进度管理、知识衔接辅导与心理支持,兼顾科研深度与成长温度。
“不仅学生能接触前沿科研,我们的校内导师也能在与高校专家的对接中提升专业能力。”中国教育科学研究院丰台实验学校校长李同表示,项目实现了学生与教师的“双向成长”。
机制创新:动态管理+持续跟踪,保障成长质量
为了让项目更贴合学生实际,本次优才领航项目实行动态进出机制——通过日常考核、中期考核、最终考核的全周期评估,若学生不适应可自主退出;而表现优秀的学员,还将获得项目的持续跟踪培养,形成“长期关注、持续赋能”的育人链条。
除了核心课题研究,项目还为学生配套了前沿讲座、学术沙龙,以及国家重点实验室、高新技术企业参观等活动,全方位拓展科研视野。
大中贯通:丰台拔尖创新人才培养的“新路径”
作为丰台区“大科学教育”体系的重要一环,优才领航项目构建了“初中—高校”贯通的育人机制:依托新成立的丰台区青少年创新学院,纵向打通“市级—区级—校级”培养通道,横向形成“区域统筹—集团联动—学校落实”的协同格局,将高校资源常态化导入中学教育链条。

“这不是一次孤立的活动,而是我们‘兴趣启蒙—潜力挖掘—贯通培养’三阶育人路径的延伸。”孙震介绍,丰台区已形成从小学到高中的系统化科创培养体系,此次22名学生正是从该体系中脱颖而出的优秀代表。
不止育22人:探索可复制的“丰台经验”
项目启动会后,高校教授已为学生带来人工智能主题前置课程,引导他们迈好科研第一步。而项目的目标不止于22名学生的成长——丰台区还计划总结“教授长期深度指导”的育人范式,形成可复制、可推广的拔尖创新人才早期培养经验,为基础教育与高等教育的衔接提供“丰台方案”。
未来一年,这批丰台少年将在高校实验室中探索未知、锤炼能力;而丰台区以“优才领航”为抓手的育人实践,也将持续为国家战略科技力量储备青少年后备人才,绘就区域拔尖创新人才培养的新图景。
声明:本文来源网络,由北京小升初信息网站团队排版编辑,若有侵权,请联系管理员删除。
2025年小升初招生调整多,新1-6年级的家长想掌握升学政策、了解招生变动带来的新机会,关注公众号【在京家长帮】,与众多家长共同进步!
扫描下方二维码,关注官方公众号
在京家长帮

热搜内容
在京家长帮